Mathews Journal of Neurology

2572-6536

Current Issue Volume 9, Issue 1 - 2025

Enhancing Management of Restless Legs Syndrome through Complementary Physical Therapy: Toward Better Outcomes in a Distressing Sensorimotor Disorder

Iqbal Akhtar Khan1,*, Muhammad Khan2, Fauzia Raza3, Mehnaz Liaqat Sheikh4

1Independent Scholar, Lahore 54792, Pakistan

2Department of Family Practice, The University of British Columbia, Vancouver, BC, Canada

3Department of Medicine, Avicenna Medical College, Lahore, Pakistan

4Physical Therapist, Hameed Latif Teaching Hospital, Lahore, Pakistan

*Corresponding author: Prof. Iqbal Akhtar Khan, MBBS, DTM, FACTM, PhD, Independent Scholar, Lahore 54792, Pakistan, ORCID: 0000-0002-2363-9486, E-mail: [email protected]

Received Date: August 21, 2025

Published Date: October 31, 2025

Citation: Khan IA, et al. (2025). Enhancing Management of Restless Legs Syndrome through Complementary Physical Therapy: Toward Better Outcomes in a Distressing Sensorimotor Disorder. Mathews J Neurol. 9(1):33.

Copyrights: Khan IA, et al. © (2025).

ABSTRACT

Restless Legs Syndrome (RLS) is a multifactorial neurological disorder with a substantial global burden. While pharmacotherapy is still the primary treatment, long-term medication use can lead to complications such as augmentation, tolerance, and other adverse events. This narrative review explores the role of complementary physical therapy in managing RLS, evaluating its integration with drug-based strategies to improve symptom control, enhance function, and improve quality of life. Growing evidence suggests that adding physical therapy to the treatment plan for RLS can offer several benefits, including improved dopaminergic activity, enhanced endorphin release, reduced muscle tension, and better sleep quality. When used alongside pharmacotherapy, physical therapy may decrease symptom severity, reduce the necessary medication dose, and prevent pharmacological complications. It also addresses psychosocial factors like anxiety, depression, and impaired daily functioning, which are often overlooked in RLS management. An integrative approach that combines targeted pharmacotherapy with individualized physical therapy provides a promising, patient-centered strategy for managing RLS. Future clinical research should focus on large-scale, controlled trials to define optimal physical therapy protocols, standardize interdisciplinary care, and set up patient selection criteria. In the meantime, clinicians should be encouraged to adopt a multidisciplinary, individualized management strategy to refine outcomes for patients with this distressing sensorimotor disorder.

Keywords: Restless Legs Syndrome, Willis-Ekbom Disease, Sensorimotor Disorders, Complementary Physical Therapy, Massage Therapy.

INTRODUCTION

“RLS, as one of the most intriguing chronic sensory-motor disorders, is frequently unrecognized, misdiagnosed, and poorly managed. Awareness about RLS is poor among medical professionals.”

— Dr. Mehdi Zoberi, Physician, Kermanshah University

Restless legs syndrome (RLS)/ Willis-Ekbom Disease (WED) is a common neurological sensorimotor disorder, resulting in an irresistible urge to move legs to alleviate a sensation of dysesthesia or hyperesthesia [1]. The patients describe feelings as “creeping, crawling tingling, pulling, or painful” deep inside the limbs [2]. A French topographical study revealed that the sensations in RLS were diffuse, affecting on average 21% of the body, occurring bilaterally, but also unilaterally (41%) with prevalent involvement of the upper calves (75%) [3]. At times, RLS may initially exhibit upper extremity symptoms: the first case was reported in 2003 from United States [4]. It can occur on its own, mostly at a younger age, or with comorbidities such as cardiovascular disease, diabetes, and arterial hypertension, complicating the diagnosis. [1]. It is generally a lifelong condition for which there is no cure [5]. Different techniques are available to ease the symptomatology, notably moving the legs or walking typically relieve the discomfort but the sensations recur, at least temporarily and partially. Despite the distinctive clinical presentation of the disease, a substantial number of cases stay unrecognized or even misdiagnosed [1].

Objectives

  • Evidence Appraisal: Identify current evidence supporting the use of physical therapy as an adjunct to pharmacologic treatment in RLS management.
  • Benefit Assessment: Examine potential advantages of combining physical therapy with targeted pharmacotherapy, including improved symptom control, better sleep quality, reduced medication burden, and prevention of treatment-related complications such as augmentation.
  • Integrative Strategy Proposal: Recommend evidence-based, multidisciplinary management approaches incorporating physical therapy modalities alongside pharmacologic therapy to optimize long-term outcomes and health related quality of life (HRQoL).

Magnitude of the Problem

When the legs must move, the mind cannot rest. And in that tension lies a battle no one else sees.”

— Inspired by Emily Dickinson

The global prevalence of RLS varies widely due to differences in diagnostic criteria, population characteristics, and study methodologies. Estimates suggest that 5–10% of the general adult population may experience RLS symptoms. Higher prevalence has been reported from North America and Western Europe, possibly due to better recognition and reporting [6].

Lower prevalence in Asian and African populations may be because of under-diagnosis and limited awareness. [7]. Cultural beliefs and varying access to healthcare also influence reporting rates. However, RLS is gaining much attention in Asian countries [8].

The onset of RLS is more common in young adults, increases with age peaking in individuals over 60 years. It is approximately twice as frequent in females as it is in males [9]. The difference may possibly be due to hormonal influences and iron status differences.

RLS is common in the elderly, with an estimated prevalence of 10 to 35% in individuals over 65 years of age. In them both primary and secondary types of the disorder are common [10].

It has a strong hereditary component and specific gene variants are associated with the condition. Family history is present in up to 50% of idiopathic cases. In a German study, the clinical data of 300 RLS patients was analyzed to assess the frequency and characteristics of the hereditary RLS in comparison to those of non-hereditary RLS.Amongst them 42.3% of the patients with idiopathic RLS and 11.7% of secondary RLS were classified as having "definite positive" hereditary RLS [11].

Although more common in adults, RLS can affect children and adolescents, often presenting with behavioral disturbances, difficulty in falling asleep, and growing pains. Symptoms range from mild to severe with 25–50% of pediatric cases having moderate to severe symptoms [12]. The prevalence is estimated at 2–4% of school-aged children and adolescents [13].

Historic Account

“A clinical study of a hitherto overlooked disease in the legs, characterized by peculiar paraesthesia, pain and weakness.”

— Karl-Axel Ekbom, 1945

This condition was first described in 1685 by Sir Thomas Willis, famous English anatomist of the brain, neurologist and psychiatrist. In 1880, George Beard [14] hypothesized the origin of the motor restlessness to be at the level of the spinal cord. In1943, Allison [15] emphasized the involuntary nature of its motor part, hypothesizing a vascular origin.

It was in 1944 that Karl Axel Ekbom, a Swedish physician, reported all the clinical features of his first eight patients, and called it “Asthenia Crurum Paraesthetica (Irritable legs)”. The following year he published his doctoral thesis on RLS [16]. The disorder has also been known by several other names, including anxietas tibiarum, Ekbom syndrome, and leg jitters.

With the polygraphic recordings of Coccagna et al, in 1962, the RLS became well-recognized clinical entity [17]. The diagnostic criteria for RLS was established in 1995 by The International Restless Legs Syndrome Study Group (IRLSSG), further modified in 2003 and lastly in 2014 [18].

Diagnostic Criteria

Whereas RLS is a clinical diagnosis, and its severity is assessed clinically. the diagnostic criteria of RLS were updated lastly in 2014 by the IRLSSG and are composed of five key features that must be met for a diagnosis of RLS [18].

  1. An irresistible urge to move the legs, usually but not always accompanied by uncomfortable and unpleasant sensations in the legs;
  2. Symptoms that begin or worsen during periods of rest or inactivity, such as lying down or sitting.
  3. Symptoms are partially or totally relieved by movement, such as walking or stretching, at least as long as the activity continues.
  4. Symptoms only occur or are worse in the evening or night than during the day; and
  5. The occurrence of the above features is not solely accounted for as symptoms primary to another medical or a behavioral condition (e.g. myalgia, venous stasis, leg edema, arthritis, leg cramps, positional discomfort, habitual foot tapping).

Clinical Features

"When night falls, the real struggle begins—not with dreams, but with the relentless, unspoken war in your own limbs."

- Albert Camus (1913-1960), French Philosopher and Poet

RLS can be classified as either primary (idiopathic) or secondary. The primary disorder develops in the young and includes familial cases [10]. Secondary RLS occurs in patients with End-Stage Renal Disease (ESRD) and is associated with substantial morbidity [19]. It is frequently associated with various medical conditions, including chronic liver disease, multiple sclerosis, diabetes mellitus, peripheral neuropathy, Parkinson's disease and Behçet’s disease [20]. Excessive use of alcohol, nicotine, and caffeine may also play a role.

Given that the drugs- associated RLS can significantly impact patients’ health related quality of life (HRQoL), Wei et al extracted reports of adverse drug events related to RLS from the FDA Adverse Event Reporting System database (FAERS), covering the period from Q1 2004 to Q3 2024, compiling a list of the 50 most frequently reported drugs based on RLS reports. Only six drugs (burosumab, pramipexole, rotigotine, quetiapine fumarate, enzalutamide, and duloxetine) listed RLS as an adverse event in their prescribing information [21].

RLS impairs quality of sleep leading to insomnia and daytime fatigue, associated with reduced work productivity. Whereas the symptoms of anxiety and depression have been consistently associated with RLS [22], the HRQoL is adversely affected to different degrees, according to severity of the symptoms. In addition, there is growing evidence suggesting that RLS may increase the risk of death among the patients with cerebrovascular and cardiovascular diseases [23].

The signs and symptoms of RLS range from mild to severe and may vary from day to day and from person to person. With moderately severe RLS, symptoms might only occur once or twice a week but in severe cases the patient will have symptoms more frequently even every night.

The symptoms show a consistent diurnal variation, with worsening during the evening and nighttime hours and short remission in the morning after waking up. This may be explained by circadian changes in dopamine levels, iron availability, and clock gene expression [24] The disrupted sleep pattern, common in RLS, may be linked to the involvement of circadian genes.

Although most symptoms occur at night, several studies have revealed the impact of RLS on daily functioning which involves both arms and legs [25]. In the Rotterdam population-based cohort study, conducted to find the impact of RLS on physical functioning in a community-dwelling population of middle-aged and elderly people, those with RLS experienced significantly more impairment in activities of daily function than those without RLS. This seemed to be(partly) mediated by poor sleep quality and depressive symptoms [26].

Comorbidities of RLS

To those without it, it is invisible. To those with it, it is inescapable.”

— RLS Foundation Slogan

There is long list of multi-system comorbidities of RLS which contributes to a worse prognosis and the HRQoL compared to those without comorbidities. According to IRLSSG, the incidence of RLS ranges from 2 to 15% in the general population and roughly 20% to 80% in hemodialysis patients [27].

While pregnancy is a normal physiological state, it can also be considered a comorbidity in the context of other existing health conditions. RLS may coexist with pregnancy, especially with highest severity in third trimester. In such cases, it may either precede or complicate the management of the primary illness [28]. Pregnant women have at least two or three-times higher risk of experiencing RLS than the general population. In some epidemiological studies 11-27% prevalence of RLS during pregnancy has been reported. This association may have an adverse effect on the neonatal outcomes [29].

It may be of interest to mention COPD, a highly impactful comorbidity, in some detail. Epidemiological studies confirm heightened RLS prevalence in COPD. In a case control Italian study, the prevalence and severity of RLS were found higher (36.8% vs. 11%; p < 0.001) in those with COPD than those without COPD [30].

In an observational cross-sectional study of 104 clinically stable COPD patients (without comorbidities) from a tertiary hospital in the city of Fortaleza, Brazil, 30.8% were diagnosed with RLS [31].

The effects of exacerbation of COPD (AECOPD)on frequency of RLS were noted. In a Turkish study, in the COPD patients without comorbidities, the exacerbations were predictive factors for RLS [32]. Whereas the prevalence of RLS in patients with stable COPD has been reported to vary between 29.1 and 36.8 %. [32], it was found that 54.5% of those with AECOPD were observed to have RLS symptoms, in a Turkish study. [33].

Sleep disorders often co-exist and more than 50% of patients with RLS have multiple sleep conditions, including obstructive sleep apnea (OSA), insomnia, and excessive daytime sleepiness [34].

Pharmacotherapy of RLS

Medicine should not be a pharmaceutical biased, disease identification model. It should rather be focused on identifying the cause of disease and repair this cause rather than just treating the symptoms of disease”.

Dr. Nathan Morris, Family Health, Ohio

Despite advances in diagnosis and management, RLS is still incurable, though it is highly manageable with individualized therapeutic strategies. The cornerstone of treatment is pharmacotherapy, tailored to symptom severity and individual risk profiles. The pharmacotherapy primarily involves medications that affect dopamine levels or nerve-related pain.

The updated algorithm by members of the Scientific and Medical Advisory Board of the RLS Foundation is algorithm based on scientific evidence and expert opinion. Many other researchers have extended this work. It needs to be emphasized that the best possible treatment of RLS is individualized depending on severity of symptoms, comorbidities and above all patient’s response to the treatment given. Regular monitoring of symptoms and possible adverse events of the given medicines is crucial throughout the treatment [35]. Following are the medication options.

Dopaminergic Drugs

Dopamine agonists such as pramipexole, ropinirole, and rotigotine were approved by the FDA as first-line treatments for RLS. However, there is increasing awareness of the high rates of augmentation which is the paradoxical worsening of RLS symptoms after prolonged RLS treatment that typically occurs in 10–68% of patients [36].

The second genuine problem is risk for development of impulse control disorders (psychiatric conditions involving the inability to resist impulses, leading to behaviors like compulsive gambling, shopping, hypersexuality, or eating) with rate of occurrence estimated to be between 6% and 17% [ 37].

Dopamine agonists increase dopamine levels in the brain, which are often low in RLS. When dopamine agonists are used, non-ergot agents should be prescribed because there is growing evidence that the ergot-derived dopamine agonists cabergoline and pergolide can cause fibrotic cardiac valvulopathy [38].

Alpha2-delta ligands:

The term 'Ca2+ channel alpha2delta ligands' is the drug class that includes gabapentin (Neurontin) and pregabalin (Lyrica) [39]. Gabapentin enacarbil is an extended-release prodrug of gabapentin that is approved in the USA (Horizant(®)) and Japan (Regnite (®)) for the treatment of moderate to severe RLS in adults [40].

Their most frequent adverse events are of neuropsychiatric nature and include fatigue, dizziness, sedation, somnolence, and ataxia. Peripheral edema and weight gain are also described.

Opioids

In Europe, oxycodone–naloxone is approved as second-line therapy for severe RLS. Low-dose opioid therapy is indicated for the management of refractory RLS with appropriate precautions. Addiction is a serious concern but in low doses, it is very rare. The common adverse events include constipation, drowsiness, and dependence [41].

Iron Therapy

There is documented evidence that patients with RLS have lower than normal iron stores in some regions of the brain even if the patient is not anemic or does not have a systemic iron deficiency. Based on a consensus of RLS experts, it is recommended that iron status should be assessed in all patients with RLS and appropriate iron therapy instituted. All the intravenous iron formulations that are currently FDA approved for treatment of iron deficiency anemia may be of value in treatment of RLS.

In a randomized German trial to compare the efficacy and tolerability of ferric carboxymaltose (single intravenous dose) versus placebo for RLS, in iron-deficient non-anemic patients, there was significant improvement by week 12 [42].

According to the Task Force Report of IRLSSG, evidence-based and consensus clinical practice guidelines for the iron treatment of those with RLS, Ferric carboxymaltose (1000 mg) is effective for treating moderate to severe RLS in those with serum ferritin <300 μg/l and could be used as first-line treatment for RLS in adults [43].

Iron levels in the substantia nigra were found to be reduced in autopsy studies of RLS patients, done in US [44]. The findings were substantiated by imaging data and cerebrospinal fluid examination, in a Japanese study [45].

Glutamatergic and Adenosine Therapy

Glutamatergic and adenosine therapies involve modulating the activity of glutamate and adenosine, two key neurotransmitters in the brain. Recent research suggests that targeting these pathways could offer alternative therapies to the traditional treatments [46].

Mineral and Vitamin Supplementation

Among the various non-pharmacological options for management of RLS, dietary supplementation, concentrated sources of nutrients marketed in dose form, has gained notable importance. Calcium, alongside magnesium, is vital for proper muscle and nerve function. Maintaining a balanced level of calcium and magnesium may help prevent excessive muscle contractions associated with RLS.

Magnesium is known to play a role in muscle function and relaxation, and its deficiency can contribute to RLS symptoms. The good options for oral supplementation are magnesium glycinate or magnesium citrate. In an US open label pilot study, 200mg magnesium citrate monotherapy for 8 weeks to cases of primary RLS resulted in significant reduction in severity of symptoms and improvement in HRQoL [47].

In an Iranian randomized controlled clinical trial to find therapeutic effects of magnesium and vitamin B6 in alleviating the symptoms of RLS, sleep quality and disease severity were significantly improved (P = 0.001) [48].

There is a high prevalence of vitamin D deficiency in those with RLS [49]. Vitamin D plays a role in the management by influencing dopamine production and function.

In a Saudi Arabian population-based case control study to identify an association between Vitamin D level and RLS, the data showed an inverse association between the two [50].

In a Turkish prospective self-controlled case study, conducted to evaluate the effect of vitamin D on severity of symptoms in patients with RLS, it was inferred that adequate supplementation of Vitamin D in those with proven deficiency results in improvement of symptoms severity, sleep quality and disease impact measures [51].

Non-pharmacological Approach

Whereas the currently available drug therapy is the main treatment of RLS playing an important role in reducing the symptoms, these drugs have a potential to cause a range of adverse events. Therefore, it becomes necessary to find a non-drug therapy that is more affordable, more safe, and more effective in reducing the severity of symptoms, and the adverse events. Comprehensive discussion of the non-pharmacological approach (right dose physical activity (appropriate exercise and massage therapy) and lifestyle modifications needs to be discussed in detail, in the forthcoming paragraphs.

Rationale for Integrative Approach

RLS poses a significant challenge to patients and healthcare providers due to its agonizing nature, impact on sleep and HRQoL and the limitations of pharmacologic approach, including risks of augmentation and long-term adverse events.

Alternative therapy could provide a solution for medication-resistant RLS patients and for medication-naïve RLS patients who are unwilling or unable to take medication. Combining physical therapy with targeted pharmacologic agents addresses both the neurological and somatic dimensions of RLS, offering a more comprehensive and patient-centered treatment model. This integrative approach not only enhances therapeutic efficacy but also reduce medication burden, mitigate adverse events, and address comorbid physical and psychological impairments.

Physical Therapy Interventions

"Exercise and movement help lessen the symptoms of RLS a lot."

Ray Sahelian——-Author of Best-selling Book “Mind Boosters”

Physical therapy (or physiotherapy) may include exercises, massages and various treatments based on physical stimuli. Its aim is to relieve pain, help the patient move better or strengthen weakened muscles. It includes:

- Active movements, by the patient, in the form of physical exercises

- Guided, passive movements that the therapist does for the patient as well as applying pressure (manual therapy and massage)

- Treatments based on physical stimuli such as heat, cold, electrical current or ultrasound.

Physical Activity has been defined as: “any bodily movement that is produced by the contraction of skeletal muscle and that substantially increases energy expenditure”. The Physical Exercise, a subset of physical activity, has been defined as: “a type of physical activity that involves planned, structured, and repetitive bodily movement done to maintain or improve one or more components of physical fitness” [52].

In a randomized controlled trial to examine the effectiveness of an exercise program on the symptoms of RLS, the intervention group was prescribed a conditioning program of aerobic and lower-body resistance training 3 days per week. At the end of the 12 weeks, the intervention group had a significant improvement in symptoms compared with the control group (P =.001 for the IRLSSG severity scale) [53].

The pivotal role of physical therapy can be discussed as follows:

(A) Physical Activity/Exercises

1. Aerobic/Endurance/Cardio Activities: These involve rhythmic movements of large muscles for a sustained period, typically at least 10 minutes at a time. Moderate-intensity aerobic exercise, such as brisk walking, cycling, or swimming, has been shown to reduce RLS symptom severity. This may be due to improved dopaminergic neurotransmission, enhanced cerebral iron metabolism, and modulation of endogenous opioid release [54]. In a randomized controlled trial, in US, it was demonstrated that 12 weeks of supervised aerobic activity combined with lower limb stretching significantly lowered scores on the IRLSSG severity scale [55]. The improvement was attributed to not only neuromodulatory effects but also to improved sleep architecture. Exercise prescriptions typically recommend 30–45 minutes per session, 3–5 times per week, while avoiding vigorous activity.

2. Stretching Exercises: Stretching lengthens and elongates muscles, enhancing flexibility, elasticity, and range of motion. It also improves blood circulation, which delivers oxygen and nutrients to muscles and helps remove metabolic waste that could worsen symptoms. Specific stretches, such as calf stretches, front thigh (quadriceps) stretches, hip flexor stretches, hamstring bridges, and toe-heel raises, can relieve muscle tension and calm overactive nerves. Incorporating stretching into a daily routine, especially before bedtime, can promote relaxation and improve sleep quality, making it a valuable tool for managing RLS. A clinical trial in Iran found that stretching exercises meaningfully changed symptom severity in the intervention group after 8 weeks [55]. Consistency is crucial for success, and regular stretching, even for a few minutes daily, can be beneficial.

3. Strengthening Exercises/Resistance Band Training/Weight Training: These exercises involve working muscles against an external force to increase strength, endurance, and size. This can be done with weights, weight machines, or resistance bands. Even one’s own body weight can be used with exercises like squats, lunges, push-ups, and seated knee lifts, which can be done at home or in a gym. This type of exercise is a safe and effective way to build strength and flexibility and reduce muscle imbalances that contribute to RLS symptoms.

Stronger muscles improve overall blood flow to the legs, which can minimize the tingling or “creepy-crawly sensations” associated with RLS [56].

Additionally, strengthening the lower body (glutes, hamstrings, and calves) can correct imbalances and calm overactive nerve responses that might trigger RLS symptoms.

4. Yoga: Yoga, an ancient mind–body discipline, is gaining recognition in North America and Europe because of its potential as recreational and therapeutic modality and it may offer particular promise for those with RLS. According to Harvard Publishing, Harvard Medical School, Yoga is a combination of four components: postures (like tree pose), breathing practices, deep relaxation and meditation that can transform one’s health on many different levels. It improves strength, balance, flexibility and well-being [ 57].

The components of yoga, applied for health benefits are asanas (physical postures), pranayama (regulated breathing) and meditation. In the context of asanas, yoga resembles more of a physical exercise [58].

A pilot study was conducted in University of Virginia on a group of community-dwelling women aged 18-66 years with confirmed diagnosis of RLS. They were non-smoker non-diabetic, non-pregnant and also free from sleep apnea and other serious concomitant chronic diseases. The intervention was a gentle, 8-week Iyengar yoga program. Core outcomes assessed pre-and post-intervention RLS symptoms and symptom severity, sleep quality, mood and perceived stress. At follow-up, participants showed striking reductions in symptoms and symptom severity, with symptoms decreasing to minimal/mild. They also showed significant improvements in sleep, perceived stress, and mood, with effect sizes ranging from 1.0 to 1.6 [59].

(B) Massage Therapy

Massage therapy, with its roots in traditional medicine and self-care practices, is being used for RLS for quite some time. Massage is defined as: therapeutic manipulation of soft tissues and muscles through techniques such as rubbing, kneading, or tapping, which promotes the benefits like increased circulation, nerve sedation, and muscle relaxation” [Science Direct].

Hands-on body massage techniques include fundamental methods like effleurage (soothing strokes), kneading (uplifting motions), frictions (circular pressure), and tapotement (tapping), often used in types of massage such as Swedish massage to relax muscles and relieve stress.

While massage therapy does contribute to physical well-being, it is not typically considered a form of physical activity itself. Physical activity involves movement and exertion that increases energy expenditure, while massage therapy primarily focuses on muscle manipulation for relaxation, pain relief, and improved circulation.

The benefits of massage therapy in RLS patients include, but not limited to, improved blood circulation with resultant enhanced delivery of oxygen and nutrients to the tissues and removing waste products that may contribute to symptoms, potentially modulating pain perception through the gate control mechanism with resultant stress reduction and releasing muscle tension [60].

It would not be out of context to make a mention of pleasure hormones here. When it comes to happiness, in particular, the primary signaling chemicals include: Serotonin, Dopamine, Endorphins and Oxytocin. During massage therapy, both endorphins and dopamine are released. Although both are neurotransmitters that contribute to feelings of happiness and well-being, they are not the same. Endorphins are released in response to stress or pain acting as natural pain relievers, reducing the perception of pain and stress while dopamine is a neurotransmitter involved in the brain's reward system and motivation released in response to physical activity, injury, or stress. However, endorphins can trigger the release of dopamine, further enhancing the pleasurable feelings associated with an activity. Similarly, dopamine also has a broader role in motivation and reward. Decreased dopamine levels may contribute to RLS. This is why dopamine is included in pharmacotherapy of RLS.

Massage therapy has been proven to reduce blood levels of cortisol and increase both dopamine and serotonin following even a single application. While reviewing stress alleviating effects of massage therapy, significant decrease (averaging 31%), average increase of 28% for serotonin and average increase of 31% for serotonin were noted [61].

The various types of massage for RLS include gentle tissue massage, deep tissue massage and myofascial massage. In deep tissue massage, the therapist kneads deep into the muscles breaking up scar tissue and adhesions. In myofascial massage, the therapist focuses to release tension, massaging the fascia.

Aroma Therapy/ Revitalizing Massage Therapy

Massage therapy is known to become even more effective when combined with essential oils. These potent extracts not only amplify relaxation but also bring targeted therapeutic benefits to the massage sessions.

Essential oils are natural extracts providing a calming aroma and offering therapeutic benefits. They interact with the skin and muscles, providing both physical and emotional benefits and playing a significant role in enriching the massage therapy experience. They promote a deeper state of relaxation, relieve pain, help to ease tension in both the body and mind, improve sleep, reduce stress and anxiety, exert positive effects on mood, boost mental alertness, and improve overall well-being.

Studies suggest that aromatherapy massage with essential oils can significantly reduce RLS severity in patients. While not a cure, it offers a safe and potentially effective way to manage RLS discomfort as part of a broader treatment approach. By reducing RLS symptoms, it can contribute to an overall improvement in the patient's HRQoL.

There is no single "best" essential oil for massage; the most beneficial one depends on the desired outcome, such as relaxation, pain relief, or mood enhancement. Lavender oil is among the most commonly herbal aromas used in a wide variety of disorders including RLS. Its active ingredients can quickly be absorbed through skin and their sedative, antidepressant, and muscular relaxant effects, as well as their positive effects on the quality of sleep and feeling of wellbeing have been shown [62].

In an Iranian randomized clinical trial on hemodialysis patients to determine the effect of aromatherapy massage with lavender oil on the severity of RLS, significant reduction in the score and severity of RLS was found in intervention group [63]. A randomized clinical trial was conducted, at Kashan University of Medical Sciences Iran, to determine the effects of massage with lavender oil on RLS symptoms in hemodialysis patients. The intervention group received effleurage massage using lavender oil while the control group received routine care for three weeks. Whereas the mean RLS scores were not significantly different in the two groups at the start of study, they were significantly decreased in intervention group proving efficacy of aroma therapy [64]. In a quasi-experimental research design study conducted in Menoufia University Egypt to determine the effect of aromatherapy massage on RLS patients undergoing hemodialysis. There was significant improvement in total RLS Severity Score in intervention group (massage with lavender oil). Also, there was significant improvement in HRQoL in the intervention group [65].

(C) Trigger Point Massage Therapy

Trigger points are defined as “a focus of hyper-irritability in a tissue that, when compressed, is locally tender and, if sufficiently hypersensitive, gives rise to referred pain and tenderness.” [66]:

 In other words: a trigger point is believed to be a localized spasm or knot in the muscle fiber that may cause pain to be referred to other, more distant parts of the body.

In trigger point massage therapy, it is important to identify the trigger points location, found in the thighs (quadriceps and hamstrings), calves, and even the piriformis muscle in the buttocks. By gently pressing the muscles, any tender or painful spot could be localized. The massage techniques include application of direct pressure, circular massage, friction massage, rolling massage and remedial massage (combination of techniques like Swedish massage, deep tissue massage).Top of FormBottom of FormBottom of Form

(D) Progressive Muscle Relaxation Techniques

Relaxation is a steppingstone to tranquility.”

— Miosalon Blog

Progressive muscle relaxation (PMR), developed by Edmund Jacobson in the 1920s, is an actively engaging relaxation technique [67]. It is the cheapest method of relaxation, requires no imagination, has no adverse events, is easy to do, and can make the body and mind feel calm, relaxed, and easier to sleep [68].

It improves physical work capacity and reduces functional limitations by tightening and relaxing some part of muscles through stimulation of the sympathetic and parasympathetic nervous system [69].

In a case control study, PMR showed an immediate linear trend toward physiological relaxation, compared to the control group [70].

In another study, conducted in the hemodialysis unit of an Indonesian hospital, using the quasi-experimental design, PMR was effective to improve RLS significantly [69]. Whereas stress and anxiety are known to exacerbate RLS symptoms, incorporating PMR can activate the parasympathetic nervous system, helping to counteract the overactive neural signals that contribute to RLS. By consciously relaxing the body, PMR reduces muscle tension, which can diminish sensations like crawling or twitching in the legs.

(E) TMS Guided Intervention

Transcranial magnetic stimulation (TMS) is a non-invasive electrophysiological technique that uses magnetic fields to stimulate nerve cells in the brain. Given that TMS is widely used to explore brain electrophysiology and neurochemistry under different experimental conditions, an Italian pilot “proof-of-concept” placebo-controlled TMS-based protocol, aimed to investigate the effects of dipyridamole (a well-known enhancer of adenosinergic transmission) and caffeine (an adenosine receptor antagonist) on measures of cortical excitation and inhibition in response to TMS in patients with primary RLS was conducted [71]. It was inferred that the TMS has the potential utility for both diagnosis and treatment, as well as for patient monitoring. As such, it can be considered a target for both novel pharmacological (i.e., drug) and non-pharmacological (e.g., neuromodulatory), “TMS-guided”, interventions [71].

(F) Neuromuscular Stimulation

Neuromuscular stimulation (NMS), including neuromuscular electrical stimulation (NMES) and transcutaneous electrical nerve stimulation (TENS), has appeared as a promising adjunctive therapy in the management of RLS. These modalities deliver low-voltage electrical impulses to peripheral nerves or muscles, producing either sensory-level stimulation (TENS) or muscle contractions (NMES). The proposed mechanisms of benefit in RLS include modulation of afferent sensory input to the central nervous system, enhancement of spinal inhibitory pathways, and promotion of dopaminergic activity through increased neuronal excitability and blood flow in the lower limbs [72].

Clinical studies have shown that nightly sessions of peripheral nerve or muscle stimulation can reduce the intensity and frequency of RLS symptoms, improve sleep onset latency, and decrease nocturnal awakenings [73,74].

By counteracting sensory discomfort and promoting relaxation, NMS may help disrupt the pathophysiological cycle of hyperexcitability in the central nervous system that contributes to the urge to move the legs. Furthermore, it offers a non-pharmacologic alternative or adjunct for patients who experience drug-related adverse events, is favorable due to the non-invasive nature of the intervention, though individualized adjustment of stimulation parameters is essential to maximize efficacy and tolerability. In a South Korean randomized controlled trial, aimed to investigate the effect of electronic stimulation as a non-pharmacological treatment in RLS, the symptom severity was significantly reduced in the intervention group [75].

In a US multisite randomized crossover study, aimed to assess the impact of noninvasive peripheral nerve stimulation (NPNS) approach to RLS symptomatology, NPNS resulted in significant reduction in severity of symptomatology. The results suggest that NPNS could be a promising alternative to pharmacological therapies for RLS and could provide a solution for medication-resistant RLS patients and for medication-naïve RLS patients who are unwilling or unable to take medication [76].

From a physical therapy standpoint, NMS can also improve muscle tone, circulation, and metabolic exchange in the lower extremities—factors that may indirectly alleviate symptoms and improve functional mobility. Patient adherence is favorable due to the non-invasive nature of the intervention, though individualized adjustment of stimulation parameters is essential to maximize efficacy and tolerability. Further randomized controlled trials are called for to set up optimal stimulation protocols, session frequency, and patient selection criteria, as well as to clarify its long-term impact on disease progression and quality of life in individuals with RLS.

(G) Monochromatic Near-infrared Therapy

This new noninvasive method, also known as photobiomodulation (PBM) therapy, is a treatment that uses low-level near-infrared light to stimulate cellular energy production and promote healing in the body. This drug free approach, with minimal to no side effects, has appeared as a valuable new management choice, for those with RLS.

The science behind its potential, in RLS, is its role in the improved blood circulation, cellular regeneration and reduced oxidative stress, with resultant relaxation and relief of pain of muscular and neurogenic origin. Moreover, it improves sleep quality and overall, well-being in RLS.

Contrary to red light therapy which is more focused on surface-level skin, the infrared therapy is more geared towards deeper tissue allowing it to reach muscles, joints, and bones and is used for pain relief, muscle relaxation, improved circulation, and detoxification. A case control study was conducted in US, to assess the effects of application of near-infrared light to lower legs. After completion of 4-weeks, the intervention group had a significantly greater improvement in severity of symptoms in comparison to the control group [77].

(H) NTX100 Tonic Motor Activation Devices

In April 2023, the FDA granted marketing authorization to the NTX100 Tonic Motor Activation (NTX100 ToMAc) System to reduce the symptoms of primary moderate-severe RLS and improve sleep quality among drug-resistant RLS patients. This prescription therapy features a pair of devices worn on the lower legs. The devices electrically activate the peroneal nerves bilaterally to produce tonic, sustained muscle activation compatible with sleep, which, in turn, suppresses symptoms of RLS. Results of a multi-center, randomized, sham-controlled study show that it was well-tolerated by the patients and did not cause significant adverse events [78].

(I) Lifestyle Modifications

" A healthy lifestyle not only changes your body, it changes your mind, your attitude and your mood."

- Anonymous

Lifestyle modification involves altering long-term habits, typically of eating or physical activity. It includes intervention in personal behavior and risk factors [79].

Patient education for reducing symptoms and severity of RLS focuses on lifestyle modifications and self-care strategies. Understanding the importance of regular physical activity, stress management, and adherence to the action plans can enhance the effectiveness of physical therapy interventions. Of note, consistency is the key to success.

Lifestyle modifications can significantly alleviate symptoms of RLS. These changes primarily focus on improving sleep hygiene, managing potential triggers, and incorporating regular exercise. Since stress can exacerbate RLS symptoms, incorporating stress-reducing techniques like meditation or deep breathing may be beneficial. In a prospective cohort study, conducted in US to examine the association between modifiable lifestyle factors and the risk of developing RLS, it was found that certain lifestyle factors, such as obesity, physical inactivity and smoking are associated with the risk of developing RLS. It was inferred that lifestyle modifications may influence RLS risk [80].

(J) Managing Potential Triggers

RLS can be triggered by various factors, including certain medications such as antidepressants (especially SSRIs), antihistamines, anti-nausea drugs, certain cold and flu remedies and substances like caffeine and alcohol. The lifestyle choices like emotional stress and anxiety have additional role to play. Moreover, medical conditions such as iron deficiency, neuropathy, kidney disease and pregnancy (particularly the last semester) can also contribute to RLS symptoms. While moderate exercise can be helpful and should be encourages, intense and prolonged exercise, especially in the evening, may worsen RLS symptoms for some.

DISCUSSION

"Physical activity can replace many drugs, but no drug can ever replace physical activity."

- Ibn Sina (980-1037), Author of the” First Textbook of Medicine on Earth”

RLS is a common sleep disorder characterized by an urge to move the legs that is responsive to movement (particularly during rest), periodic leg movements during sleep, and hyperarousal [71]. It poses a significant challenge to patients and clinicians alike due to its agonizing nature, impact on sleep and HRQoL, and the limitations of pharmacotherapy including risks of augmentation and long-term adverse events.

Complementary physical therapy, supported by growing evidence, offers a non-pharmacological adjunct to conventional treatment of RLS, targeting both symptom relief and improved HRQoL. It is promising that there is growing interest in the physiotherapeutic modalities and their efficacy. A randomized, partially double blind, placebo-controlled trial, on hemodialysis patients with RLS, was conducted to assess the effectiveness of a non-pharmacological treatment to a classical treatment on parameters related to syndromes' severity and HRQoL. The patients were randomly assigned into three groups: the exercise training group, the dopamine agonists group (ropinirole 0.25 mg/d) and the placebo group. At the end of 6-month intervention, exercise training regime was as effective as a 6-month low dosage dopamine agonist treatment in reducing RLS symptoms and improving HRQoL [81].

Given the chronic and often progressive nature of RLS, integrating physical therapy into individualized treatment plans provides a safe, low-cost, and sustainable approach, particularly for patients with contraindications to pharmacological therapy or those experiencing augmentation. When combined with pharmacotherapy, physical therapy not only allows for dose reduction and delayed augmentation but also addresses comorbid conditions such as insomnia, anxiety, and deconditioning.

Therefore, an integrated treatment strategy that merges targeted pharmacologic agents with individualized right dose physical activity protocols represents a promising, patient-centered approach to optimize long-term outcomes in individuals with RLS.

World Restless Legs Syndrome Awareness Day

Whereas public awareness is highly instrumental in addressing health challenges, it empowers the individuals to understand and engage with complex issues, enabling them to make informed decisions aimed at promoting positive change. The World RLS Awareness Day is celebrated every year on September 23, the birthdate of Professor Karl-Axel Ekbom (1907-1977) Swedish neurologist who first described the syndrome. This day focuses on raising public and medical awareness for the distressing neurological condition RLS.

CONCLUSION

"It is time therefore, to reverse the notion that RLS is ‘the commonest disorder you have never heard of." ——-K. Ray Chaudhuri

RLS is not a life-threatening disease, yet it is often described as distressing and exhausting because of its deleterious impact on sleep, daily functioning and HRQoL. It can become an agonizing torture because of its chronic nature. Whereas the history of RLS is long and venerable, it is a pity that, despite the peculiarly of the clinical presentation of the disease, substantial number of the cases stay unrecognized or even misdiagnosed   for years, further complicating the care.

Given that the currently available drug therapy is the mainstream treatment of RLS, playing an important role in reducing the symptoms but these drugs have a potential to cause a range of adverse events which, in significant cases, outweigh the benefits. Therefore, it becomes necessary to opt for a non-pharmacological approach that is more safe, more effective, and more affordable. Growing evidence supports the integration of complementary physical therapy interventions as a valuable adjunct. Physical therapy intervention notably right dose physical activity and massage therapy (plain or with essential oils) are the cornerstones of the alternative therapy. There is dire need that best knowledge of this disease be disseminated to the healthcare providers to ensure prompt recognition and right targeted management. Future clinical research should focus on large-scale, controlled trials to define optimal physical therapy protocols, standardized interdisciplinary care and patient selection criteria.

The fitting closing sentence would be: RLS remains incurable, though highly manageable with individualized therapeutic strategies.

Figure 1. Pathophysiology of RLS.

Table1. Evidence Strength of Physical Therapies for RLS

Therapy

Evidence Strength

Effect on RLS

Aerobic Exercise

Strong (RCTs)

Reduces symptom severity; improves sleep quality

Stretching

Moderate (RCTs)

Improves flexibility; reduces symptom severity

Yoga

Limited (Pilot studies)

Improves mood and sleep, reduces stress and symptoms

Massage Therapy

Limited (Small trials/observational)

Reduces stress; enhances circulation, provides symptoms relief

Aromatherapy

Emerging (Case reports, anecdotal)

Promotes, relaxation and well-being, possibly symptom relief.

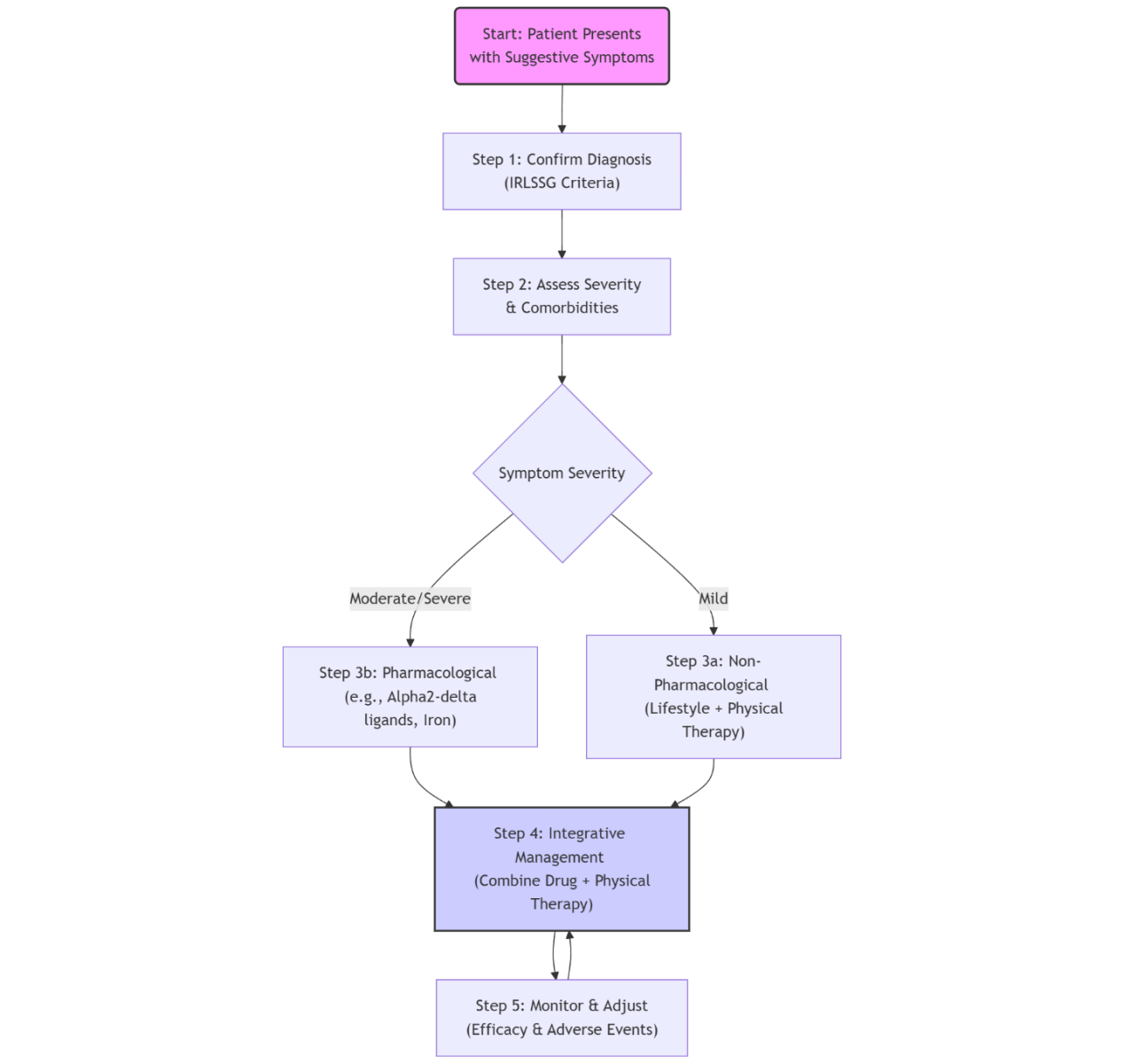
Figure 2. Management of RLS.

AUTHORS’ CONTRIBUTION

The authors made substantial contributions to the conception and design of the study, acquisition of data, analysis and interpretation of data, drafting the article, revising it critically for important intellectual content, and final approval of the version to be submitted.

ETHICAL APPROVAL

The authors declare that the conducted research is not related to either human or animal use.

FUNDING STATEMENT

The authors declare that they did not receive any financial support, from any quarter, for the research, authorship, and/or publication of this paper.

DUALITY OF INTEREST

The authors declare that there is no duality of interest, related to the present study.

ACKNOWLEDGEMENTS

The authors are highly grateful to Dr. Murad Ahmad Khan for his suggestions to improve the quality of the manuscript, throughout the conduct of the study.

REFERENCES

  1. Trenkwalder C, Allen R, Högl B, Clemens S, Patton S, Schormair B, et al. (2018). Comorbidities, treatment, and pathophysiology in restless legs syndrome. Lancet Neurol. 17(11):994-1005.
  2. Trenkwalder C, Allen R, Högl B, Paulus W, Winkelmann J. (2016). Restless legs syndrome associated with major diseases: A systematic review and new concept. Neurology. 86(14):1336-1343.
  3. Karroum EG, Leu-Semenescu S, Arnulf I. (2012). Topography of the sensations in primary restless legs syndrome. J Neurol Sci. 320(1-2):26-31.
  4. Freedom T, Merchut MP. (2003). Arm restlessness as the initial symptom in restless legs syndrome. Arch Neurol. 60(7):1013-1015.
  5. National Institute of Neurological Disorders and Stroke-Restless Legs Syndrome. Available at: https://www.ninds.nih.gov/health-information/disorders/restless-legs-syndrome
  6. Innes KE, Selfe TK, Agarwal P. (2011). Prevalence of restless legs syndrome in North American and Western European populations: a systematic review. Sleep Med. 12(7):623-634.
  7. Koo BB. (2012). Restless legs syndrome: relationship between prevalence and latitude. Sleep Breath. 16(4):1237-1245.
  8. Guo S, Huang J, Jiang H, Han C, Li J, Xu X, et al. (2017). Restless Legs Syndrome: From Pathophysiology to Clinical Diagnosis and Management. Front Aging Neurosci. 9:171.
  9. Picchietti DL, Van Den Eeden SK, Inoue Y, Berger K. (2017). Achievements, challenges, and future perspectives of epidemiologic research in restless legs syndrome (RLS). Sleep Med. 31:3-9.
  10. Milligan SA, Chesson AL. (2002). Restless legs syndrome in the older adult: diagnosis and management. Drugs Aging. 19(10):741-751.
  11. Winkelmann J, Wetter TC, Collado-Seidel V, Gasser T, Dichgans M, Yassouridis A, et al. (2000). Clinical characteristics and frequency of the hereditary restless legs syndrome in a population of 300 patients. Sleep. 23(5):597-602.
  12. Yilmaz K, Kilincaslan A, Aydin N, Kor D. (2011). Prevalence and correlates of restless legs syndrome in adolescents. Dev Med Child Neurol. 53(1):40-47.
  13. Picchietti MA, Picchietti DL. (2010). Advances in pediatric restless legs syndrome: Iron, genetics, diagnosis and treatment. Sleep Med. 11(7):643-651.
  14. Beard GM. (1880). A practical treatise on nervous exhaustion (neurasthenia): its symptoms, nature, sequences, treatment Publisher: New York: W. Wood & Company.
  15. Allison FG. (1943). Obscure Pains in the Chest, Back or Limbs. Can Med Assoc J. 48(1):36-38.
  16. Ekbom K, Ulfberg J. (2009). Restless legs syndrome. J Intern Med. 266(5):419-431.
  17. Coccagna G, Vetrugno R, Lombardi C, Provini F. (2004). Restless legs syndrome: an historical note. Sleep Med. 5(3):279-283.
  18. Allen RP, Picchietti DL, Garcia-Borreguero D, Ondo WG, Walters AS, Winkelman JW, et al. (2014). Restless legs syndrome/Willis-Ekbom disease diagnostic criteria: updated International Restless Legs Syndrome Study Group (IRLSSG) consensus criteria--history, rationale, description, and significance. Sleep Med. 15(8):860-873.
  19. Winkelman JW, Chertow GM, Lazarus JM. (1996). Restless legs syndrome in end-stage renal disease. Am J Kidney Dis. 28(3):372-378.
  20. Önalan A, Matur Z, Pehlıvan M, Akman G. (2018). Restless Legs Syndrome in Patients with Behçet's Disease and Multiple Sclerosis: Prevalence, Associated Conditions and Clinical Features. Noro Psikiyatr Ars. 57(1):3-8.
  21. Wei S, Song X, Chen R, Chen S, Lu B. (2025). Exploring the Top 50 Drugs Associated with Restless Legs Syndrome Based on the FDA Data from 2004 to 2024. Nat Sci Sleep. 17:929-946.
  22. Ohayon MM, O'Hara R, Vitiello MV. (2012). Epidemiology of restless legs syndrome: a synthesis of the literature. Sleep Med Rev. 16(4):283-295.
  23. Molnar MZ, Lu JL, Kalantar-Zadeh K, Kovesdy CP. (2016). Association of incident restless legs syndrome with outcomes in a large cohort of US veterans. J Sleep Res. 25(1):47-56.
  24. Michaud M, Paquet J, Lavigne G, Desautels A, Montplaisir J. (2002). Sleep laboratory diagnosis of restless legs syndrome. Eur Neurol. 48(2):108-113.
  25. Allen RP, Walters AS, Montplaisir J, Hening W, Myers A, Bell TJ, et al. (2005). Restless legs syndrome prevalence and impact: REST general population study. Arch Intern Med. 165(11):1286-1292.
  26. Hanewinckel R, Maksimovic A, Verlinden VJ, van der Geest JN, Hofman A, van Doorn PA, et al. (2015). The impact of restless legs syndrome on physical functioning in a community-dwelling population of middle-aged and elderly people. Sleep Med. 16(3):399-405.
  27. Rye DB, Trotti LM. (2012). Restless legs syndrome and periodic leg movements of sleep. Neurol Clin. 30(4):1137-1166.
  28. Garcia-Borreguero D, Allen R, Hudson J, Dohin E, Grieger F, Moran K, et al. (2016). Effects of rotigotine on daytime symptoms in patients with primary restless legs syndrome: a randomized, placebo-controlled study. Curr Med Res Opin. 32(1):77-85.
  29. Manconi M, Govoni V, De Vito A, Economou NT, Cesnik E, Mollica G, et al. (2004). Pregnancy as a risk factor for restless legs syndrome. Sleep Med. 5(3):305-308.
  30. Lo Coco D, Mattaliano A, Lo Coco A, Randisi B. (2009). Increased frequency of restless legs syndrome in chronic obstructive pulmonary disease patients. Sleep Med. 10(5):572-576.
  31. Cavalcante AG, de Bruin PF, de Bruin VM, Pereira ED, Cavalcante MM, Nunes DM, et al. (2012). Restless legs syndrome, sleep impairment, and fatigue in chronic obstructive pulmonary disease. Sleep Med. 13(7):842-847.
  32. Mandal T, Aydın Ş, Kanmaz D, Karasulu AL, Aras G, Tuncay E. (2016). To what extent and why are COPD and Willis-Ekbom disease associated? Sleep Breath. 20(3):1021-1027.
  33. Aras G, Kadakal F, Purisa S, Kanmaz D, Aynaci A, Isik E. (2011). Are we aware of restless legs syndrome in COPD patients who are in an exacerbation period? Frequency and probable factors related to underlying mechanism. COPD. 8(6):437-443.
  34. Kim B, Kim TY, Choi EJ, Lee M, Kim W, Lee SA. (2024). Restless legs syndrome in patients with obstructive sleep apnea: Association between apnea severity and symptoms of depression, insomnia, and daytime sleepiness. Sleep Med. 117:40-45.
  35. Silber MH, Buchfuhrer MJ, Earley CJ, Koo BB, Manconi M, Winkelman JW; Scientific and Medical Advisory Board of the Restless Legs Syndrome Foundation. (2021). The Management of Restless Legs Syndrome: An Updated Algorithm. Mayo Clin Proc. 96(7):1921-1937.
  36. Garcia-Borreguero D, Silber MH, Winkelman JW, Högl B, Bainbridge J, Buchfuhrer M, et al. (2016). Guidelines for the first-line treatment of restless legs syndrome/Willis-Ekbom disease, prevention and treatment of dopaminergic augmentation: a combined task force of the IRLSSG, EURLSSG, and the RLS-foundation. Sleep Med. 21:1-11.
  37. Cornelius JR, Tippmann-Peikert M, Slocumb NL, Silber MH. (2010). Impulse Control Disorders with the use of Dopaminergic Agents in Restless Legs Syndrome: a Case-Control Study. Sleep. 33(1):81-87.
  38. Andersohn F, Garbe E. (2009). Cardiac and noncardiac fibrotic reactions caused by ergot-and nonergot-derived dopamine agonists. Mov Disord. 24(1):129-133.
  39. Dooley DJ, Taylor CP, Donevan S, Feltner D. (2007). Ca2+ channel alpha2delta ligands: novel modulators of neurotransmission. Trends Pharmacol Sci. 28(2):75-82.
  40. Kim ES, Deeks ED. (2016). Gabapentin Enacarbil: A Review in Restless Legs Syndrome. Drugs. 76(8):879-887.
  41. Calandre EP, Rico-Villademoros F, Slim M. (2016). Alpha2delta ligands, gabapentin, pregabalin and mirogabalin: a review of their clinical pharmacology and therapeutic use. Expert Rev Neurother. 16(11):1263-1277.
  42. Trenkwalder C, Winkelmann J, Oertel W, Virgin G, Roubert B, Mezzacasa A; FCM-RLS Study Investigators. (2017). Ferric carboxymaltose in patients with restless legs syndrome and nonanemic iron deficiency: A randomized trial. Mov Disord. 32(10):1478-1482.
  43. Allen RP, Picchietti DL, Auerbach M, Cho YW, Connor JR, Earley CJ, et al. (2018). Evidence-based and consensus clinical practice guidelines for the iron treatment of restless legs syndrome/Willis-Ekbom disease in adults and children: an IRLSSG task force report. Sleep Med. 41:27-44.
  44. Connor JR, Boyer PJ, Menzies SL, Dellinger B, Allen RP, Ondo WG, et al. (2003). Neuropathological examination suggests impaired brain iron acquisition in restless legs syndrome. Neurology. 61(3):304-309.
  45. Mizuno S, Mihara T, Miyaoka T, Inagaki T, Horiguchi J. (2005). CSF iron, ferritin and transferrin levels in restless legs syndrome. J Sleep Res. 14(1):43-47.
  46. Ferré S, Earley C, Gulyani S, Garcia-Borreguero D. (2017). In search of alternatives to dopaminergic ligands for the treatment of restless legs syndrome: iron, glutamate, and adenosine. Sleep Med. 31:86-92.
  47. Gorantla S, Ravisankar A, Trotti LM. (2024). Magnesium citrate monotherapy improves restless legs syndrome symptoms and multiple suggested immobilization test scores in an open-label pilot study. J Clin Sleep Med. 20(8):1357-1361.
  48. Jadidi A, Rezaei Ashtiani A, Khanmohamadi Hezaveh A, Aghaepour SM. (2022). Therapeutic effects of magnesium and vitamin B6 in alleviating the symptoms of restless legs syndrome: a randomized controlled clinical trial. BMC Complement Med Ther. 23(1):1.
  49. Cederberg KLJ, Silvestri R, Walters AS. (2023). Vitamin D and Restless Legs Syndrome: A Review of Current Literature. Tremor Other Hyperkinet Mov (N Y). 13:12.
  50. Wali S, Alsafadi S, Abaalkhail B, Ramadan I, Abulhamail B, Kousa M, et al. (2018). The Association Between Vitamin D Level and Restless Legs Syndrome: A Population-Based Case-Control Study. J Clin Sleep Med. 14(4):557-564.
  51. Tutuncu M, Tutuncu M. (2020). The effect of vitamin D on restless legs syndrome: prospective self-controlled case study. Sleep Breath. 24(3):1101-1106.
  52. Caspersen CJ, Powell KE, Christenson GM. (1985). Physical activity, exercise, and physical fitness: definitions and distinctions for health-related research. Public Health Rep. 100(2):126-131.
  53. Aukerman MM, Aukerman D, Bayard M, Tudiver F, Thorp L, Bailey B. (2006). Exercise and restless legs syndrome: a randomized controlled trial. J Am Board Fam Med. 19(5):487-493.
  54. Koo BB, Bagai K, Walters AS. (2016). Restless legs syndrome: current concepts about disease pathophysiology. Tremor Other Hyperkinet Mov. 6:401.
  55. Aliasgharpour M, Abbasi Z, Pedram Razi S, Kazemnezhad A. (2016). The Effect of Stretching Exercises on Severity of Restless Legs Syndrome in Patients on Hemodialysis. Asian J Sports Med. 7(2):e31001.
  56. Zucconi M, Ferini-Strambi L. (2004). Epidemiology and clinical findings of restless legs syndrome. Sleep Med. 5(3):293-299.
  57. Harvard Medical School. Harvard Medical Publishing -Health Benefits of Yoga. Last Updated: May 24, 2022.
  58. Govindaraj R, Karmani S, Varambally S, Gangadhar BN. (2016). Yoga and physical exercise - a review and comparison. Int Rev Psychiatry. 28(3):242-253.
  59. Innes KE, Selfe TK, Agarwal P, Williams K, Flack KL. (2013). Efficacy of an eight-week yoga intervention on symptoms of restless legs syndrome (RLS): a pilot study. J Altern Complement Med. 19(6):527-535.
  60. Field T, Hernandez-Reif M, Diego M, Schanberg S, Kuhn C. (2005). Cortisol decreases and serotonin and dopamine increase following massage therapy. Int J Neurosci. 115(10):1397-1413.
  61. Field T. (2014). Massage therapy research review. Complement Ther Clin Pract. 20(4):224-229.
  62. Gedney JJ, Glover TL, Fillingim RB. (2004). Sensory and affective pain discrimination after inhalation of essential oils. Psychosom Med. 66(4):599-606.
  63. Amrollahi A, Rafiei A, Bahri A, Nasiriani K. (2022). Effects of aromatherapy massage on the severity of restless legs syndrome in hemodialysis patients: A randomized clinical trial. Ther Apher Dial. 26(6):1131-1136.
  64. Hashemite SH, Hajbageri A, Aghajani M. (2015). The Effect of Massage With Lavender Oil on Restless Leg Syndrome in Hemodialysis Patients: A Randomized Controlled Trial- Nurs Midwifery Stud. 4(4):e29617.
  65. Elkady TW, Soliman GH, Abd El- Ghafar SI, Shaala SA. (2024). Effect of Aromatherapy Massage on Restless Leg Syndrome and Quality of Life among Patients undergoing Hemodialysis- MNJ. 9(3):97-122.
  66. Bond C. (2015). Massage and Trigger Points.
  67. Mackereth PA, Tomlinson L. (2010). Progressive muscle relaxation remarkable tool for therapists and patients, integrative hypnotherapy. In: Cawthorn A, Mackereth PA, editors. Integrative Hypnotherapy. Edinburgh, Scotland: Churchill Livingstone. pp. 82-96.
  68. Melo-Dias C, Lopes RC, Cardoso DFB, Bobrowicz-Campos E, Apóstolo JLA. (2019). Schizophrenia and Progressive Muscle Relaxation - A systematic review of effectiveness. Heliyon. 5(4):e01484.
  69. Kumala TF, Lindayani L, Darmawati I, Safarina L. (2021). The effect of progressive muscle relaxation on reducing restless legs syndrome among patients undergoing hemodialysis a satellite/hospital unit in Indonesia. Enferm Nefrol. 24(4):409-415.
  70. Toussaint L, Nguyen QA, Roettger C, Dixon K, Offenbächer M, Kohls N, et al. (2021). Effectiveness of Progressive Muscle Relaxation, Deep Breathing, and Guided Imagery in Promoting Psychological and Physiological States of Relaxation. Evid Based Complement Alternat Med. 2021:5924040.
  71. Lanza G, Salemi M, Mogavero MP, Catania V, Galeano A, Garifoli A, et al. (2024) Targeting the adenosinergic system in restless legs syndrome: A pilot, “proof-of-concept” placebo- controlled TMS-based protocol. PLoS ONE. 19(5):e0302829.
  72. Cuellar NG, et al. (2016). Efficacy of transcutaneous electrical nerve stimulation for restless legs syndrome: a randomized controlled crossover trial. J Clin Sleep Med. 12(1):19-26.
  73. Lundeberg T, Nordemar R, Ottoson D. (1984). Pain alleviation by vibratory stimulation. Pain. 20(1):25-44.
  74. Medeiros CA, et al. (2020). Electrical stimulation for restless legs syndrome: a systematic review. Sleep Med. 66:180-188.
  75. Cho YW, Lee YS, Ku J, Kim KT. (2022). Usefulness of electronic stimulation in restless legs syndrome: a pilot study. Int J Neurosci. 132(12):1225-1228.
  76. Buchfuhrer MJ, Baker FC, Singh H, Kolotovska V, Adlou B, Anand H, et al. (2021). Noninvasive neuromodulation reduces symptoms of restless legs syndrome. J Clin Sleep Med. 17(8):1685-1694.
  77. Mitchell UH, Myrer JW, Johnson AW, Hilton SC. (2011). Restless legs syndrome and near-infrared light: An alternative treatment option. Physiother Theory Pract. 27(5):345-351.
  78. FDA-Roundup. Available at: https://www.fda.gov/news-events/press-announcements/fda-roundup
  79. Piepoli MF, Villani GQ. (2017). Lifestyle modification in secondary prevention. Eur J Prev Cardiol. 24(3_suppl):101-107.
  80. Batool-Anwar S, Li Y, De Vito K, Malhotra A, Winkelman J, Gao X. (2016). Lifestyle factors and risk of restless legs syndrome: prospective cohort study. J Clin Sleep Med. 12(2):187-194.
  81. Giannaki CD, Sakkas GK, Karatzaferi C, Hadjigeorgiou GM, Lavdas E, Kyriakides T, et al. (2013). Effect of exercise training and dopamine agonists in patients with uremic restless legs syndrome: a six-month randomized, partially double-blind, placebo-controlled comparative study. BMC Nephrol. 11;14:194.

Creative Commons License

© 2015 Mathews Open Access Journals. All Rights Reserved.

Open Access by Mathews Open Access Journals is licensed under a
Creative Commons Attribution 4.0 International License.
Based On a Work at Mathewsopenaccess.com